Plex: 1 March 2023
Thoughtful Biometrics, Contagious Joy, Two Wolves, Hosted Hours, Eliminating the Black Tax on HBCU Infrastructure Bonds, The Great Gold Rush of Artificial Intelligence, A Trip to Truckee
The Biweekly Plex Dispatch is an inter-community newspaper published by Collective Sense Commons on first and third Wednesdays of each month. Price per issue: 1 USD, or your choice of amount (even zero).
In This Issue
- 40 Terabytes and a Mule (Michael Grossman, Jerry Michalski)
- Toward a Collaborative Ecosystem (Wendy McLean)
- Thoughtful Biometrics (Kaliya IdentityWoman Young)
- Contagious Joy (Todd Hoskins)
- Two Wolves (Stacey Druss)
- Hosted Hours (Stacey Druss, Peter Kaminski)
- Eliminating the Black Tax on HBCU Infrastructure Bonds (Kevin Jones)
- The Great Gold Rush of Artificial Intelligence (Ken Homer)
- A Trip to Truckee, California (Ken Homer)
40 Terabytes and a Mule
by Michael Grossman and Jerry Michalski
On Thursday, March 9th at 8am Pacific, 11am Eastern, we invite you to join our OGM topic call on “40 Terabytes and a Mule” (link goes to Michael's description on YouTube, from the 2023-02-23 OGM Call).
We will explore a thought-provoking concept: what if each of us had our own “digital home” that contained all the information that has been collected about us—everything we believe to be true, for ourselves? What if we could manage this information and choose to share it how we wanted to, with only the other people and groups that we wanted to connect with?
Perhaps our true selves could be represented with more fidelity. Rather than the non-consensual data that is currently collected about us, which only shows what we are seduced by, perhaps we could know and share what we genuinely care about and who we genuinely are.
Zoom: https://us02web.zoom.us/j/4154650256?pwd=Zm5DWGRJcmFmZGtBMmI1Wkx2WUQyZz09
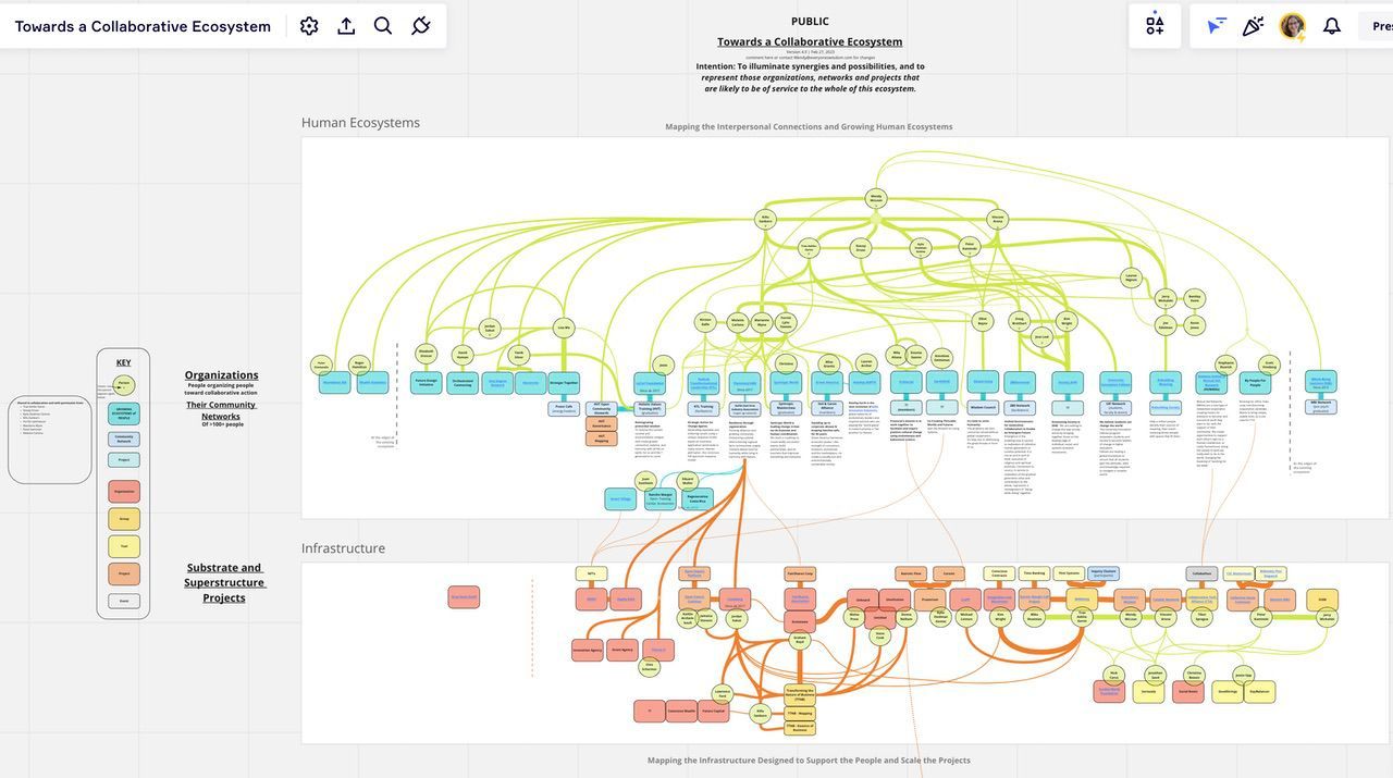
Toward a Collaborative Ecosystem
by Wendy McLean
I'm proud to present a new map, “Toward a Collaborative Ecosystem”.



The intention of this map is to illuminate synergies and possibilities, and ideally to represent those organizations, networks and projects that are likely to be of service to the whole of our collaborative ecosystem.
The map is published as a living resource on Miro, where it is zoomable, searchable, and regularly updated.
In the coming weeks, there will also be point-in-time snapshots distributed as image files, and especially exciting, Vincent Arena and I are hard at work on a Catalist public Trove for all this Miro data. Thanks to Vincent's brilliance, the Trove will enable us to collaborate on this shared repository–to filter the objects, see everything in different views, comment on any object, make connections, edit and add things.
Here is the link to the map on Miro: Toward a Collaborative Ecosystem.
Stay tuned for updates!
Thoughtful Biometrics
The Thoughtful Biometrics Workshop that Kaliya IdentityWoman Young told us about in Plex 2 November 2022 is almost upon us, having moved to March 16th, 2023:

The format is virtual, one day, co-created by attendees using open space technology.
Our goal is to support “uncommon conversations” to deepen understanding between various stakeholders all engaged in work related to biometrics, AI and digital identity to consider the social and policy implications.
We welcome participants from civil society advocacy groups, scientists and academics that research and innovate biometric technologies, companies that make biometric products, organizations that implement biometric technologies - like the US and Canadian government - as well as NGOs and interested citizens.
We invite discussion about tangible risks and threat models at all levels, from micro to macro systems. We hope you will join us.
Register here: Thoughtful Biometrics Workshop 2023.


Two Wolves
by Stacey Druss
There’s a story that many of us are familiar with. It’s the one about the two wolves and which one we feed. Its origin is typically attributed to the Cherokee, although all that is certain is that it stems from a Native American tribe. Likely that does not matter. Wisdom is not meant to be owned. It is meant to be embodied and expressed.
This tale speaks of two conflicting parts of ourselves: one representing love, the other hate, anthropomorphized as two wolves. When questioned by the grandson as to which one will win, the grandfather tells him that it will be the one that he chooses to feed.
This is a lesson that calls on us to reflect upon where we are choosing to direct our attention. We repeat the story, knowing that we are sharing an ancient wisdom passed from grandfather to grandson. We seem to agree with the teaching that our present lived experience will be perceived through the lens that we choose. It feels true.

But is there more?
Recently, and on more than one occasion, looking deeper into this story has been derailed by conversations that focused on the visual descriptors of the two wolves; the words “black” and “white” having negative racial connotations. Now, this is a very important conversation and substitutes for those words should be explored with great care, not decided based upon who speaks the loudest or holds the floor the longest. I personally prefer “dark” and “light”, as the dark wolf represents our shadow shelf.
My maternal instinct rejects the notion that I should ignore that part of myself until it starves to death. I won’t buy into the patriarchal narrative that proposes that one part must be beaten into submission, and broken, before it can be built back better. As a loving being, graced with courage and strength, I’ll kneel down before that terrified one, and and follow the wise advice of Shelley Taylor and “tend and befriend” that stranger. I’ll learn to understand what it needs for it to not be so frightened, and I’ll see to it that its needs are met. That is what my ancestral grandmothers are calling upon me to do.
It is the task that lies ahead of each one of us; those of us who want to create a better tomorrow than yesterday. There is no other way. It can be a scary journey, but it’s what our world needs for us to do. We really are the ones we have been waiting for. Together, we can do this!


Hosted Hours
Stacey Druss is starting a series of weekly hosted calls on Tuesdays at 1pm ET, 10am PT. First call will be Tuesday, March 7th on Zoom: https://us06web.zoom.us/j/4248358008?pwd=WldWV1duS0Q2c2draldkd3duYU9QQT09
The topic for the March 7th call:
In the story of the wolves, is starving any of the wolves the right thing to do? Let’s explore Shelley Taylor's “Tending and Befriending” rather than “Fight or flight”.
Peter Kaminski is currently not holding specific hosted hours, but you can usually find him on the Massive Wiki Wednesday (12pm ET, 9am PT) or Flotilla Friday (4pm ET, 1pm PT) calls, among others in the Plex sphere.
Contagious Joy
by Todd Hoskins
Just over a year ago Costa Rican UNDP (United Nations Development Program) Resident Representative José Vicente Troya Rodríguez provided the reasons why Costa Rica was the first nation to implement Inner Development Goals in its public sector. His essay is a beautiful encapsulation of the Tico (Costa Rican) philosophy summarized by:
Climate Action is Development,
Protecting Nature is Prosperity,
Women at the center of this Transformation is imperative.
While the country is not perfect–underemployment is an issue, and it has its share of corruption–Costa Rica an amazing place to live and work. It is the first tropical nation to reverse deforestation. It has had no military for three generations. The nation has effectively legislated and enforced gender parity in government. Oil drilling is banned, and 95% of energy generated in the country comes from renewables.
While the US spends just under $13,000 per capita on healthcare, Costa Rica spends under $1,000, but has better outcomes. The country has parallel public and private health systems which provide choices in service and cost. Public health was redesigned thirty years ago, starting with rural communities. Where we live, it's common to see a health worker on a motorbike show up at a neighbor's house for a check up.
These could all be great reasons to move to Costa Rica, but for us, it's not the whole story. After vacationing here for ten years, we wondered whether the hospitality and happiness we experienced while here were reserved for new faces. After more than 100 days of living in Guanacaste, Pia and I can vouch for the authenticity of their collective happiness. People help each other, they greet each other, and they routinely do both with strangers.
On one afternoon in Santa Cruz, our closest city, Pia witnessed a horse that had been hitched get loose and trot down the city street, weaving between trucks. In many northern hemisphere cities, there would have been honking and shouts through windows–complaints that life had been slowed down. But here, traffic stopped, people got out of their cars and trucks to help, and the onlookers on the sidewalk began to corral the horse. The horse's caballero was reunited with his horse, with smiles, laughter, and cheers up and down the street.

My theory is that the uniqueness of Costa Rica starts with their commitment to living in harmony with the land. The landscape smells, tastes, looks, feels, and sounds alive with vitality. (I am still getting accustomed to the spiders, large insects, and muscular, tri-colored squirrels that are a part of that vitality). I wonder whether the widespread warmth and embraces–even for Americans–arise from a sense of pride in their commitment to working with Nature and not against each other. I can't help but wonder what the effects of nearly 75 years of being demilitarized might be.

I experience the neighbors' morning “buenas” as joy that we, too, are taking part in pura vida - the pure life. For Ticos, the pure life is very connected to protecting and nurturing the source of their joy–the lands, animals, and waters they tend–and their connection with life itself.
They share their joy, and it's contagious.
Eliminating the Black Tax on HBCU Infrastructure Bonds
by Kevin Jones
Quick update: We are hosting a coalition of Historically Black Colleges and Universities (HBCU) at our conference in Jackson, Mississippi, to meet with the New York Federal Reserve and bond rating agencies to begin to eliminate the Black tax on Black colleges bonds for infrastructure, which adds 2-3% more to the cost of building a gym, parking lot, etc. than white colleges pay. They pay the tax despite the fact that there is no increased rate of default. We brought this to the Fed's attention.


The Great Gold Rush of Artificial Intelligence
by Ken Homer
Recently, I posted an article to the OGM list about the majority of the public lacking trust in AI. I posed the question of: Will AI be a net positive for humanity? Marshall Kirkpatrick replied with the question of: Where does capitalism stand in this question? Thanks Marshall! A most excellent question that I’ll try to answer here.

IMO, capitalism bears a substantial burden for the lack of trust that people have about AI. From the standpoint of capitalism, AI represents the latest Gold Rush. Because the profit motive is such a driving force behind AI there are a host of ethical questions that get shunted aside when they should be thoughtfully engaged by the stakeholders who will be affected by AI’s deployment. Decisions made by those who see AI as another Gold Rush are suspect and deeply concerning to me.
Also concerning is the fact that the people who are programming AIs are, for the most part, university educated, predominantly male – though that is changing, with little life experience outside of school and the tech sector in which they’re employed, so they are in a bubble that does not accurately reflect the larger world. Because they majored in and performed well at the best STEM schools, most of these people tend to lack a robust and well-rounded understanding of ecology, sociology, history, psychology, biology, hydrology, climate, literature, the arts and humanities, and numerous other fields of knowledge which ought to be informing the minds of those whose work is developing AI. It’s alarming that these fields are not represented when important design conversations are taking place. Consider the numerous reports showing that facial recognition software is biased against Black and Brown faces and the fact that it has been banned from use by several large police forces, but is still widely used by others even though it has a dismal record of accuracy.
I would love to be proven wrong on the following: It is my assertion that due to the enormously attractive Pile O’Money to be made in AI, that its trajectory will repeat many of the worst patterns of human behavior that have accompanied every Gold Rush in history. Except the AI Gold Rush has a greatly increased potential for the long-term scarring of land and people. Many people who live in northern California know that the Gold Rush miners used water canons to blast away entire mountainsides in their quest for gold, and their use of mercury in extracting gold from ore resulted in levels of mercury in San Francisco Bay and numerous lakes and streams that remain dangerous to this day.
When there's a Gold Rush mentality at play in the economy, considerations involving the domains of public health and impacts on the health and viability of our environment are replaced by the profit motive as the overriding concern. This means conversations held in the closed-door meetings among the select few whose hands are on the levers power are not concerned with the larger picture or the unintended consequences that will follow from their actions. I suspect the dominant focus of those conversations is “how quickly we can make a killing?” (Sorry, that should probably be: “How quickly can we recoup our ROI?”)
I am not anti-AI. I think it has amazing potential to be a net positive for humanity and the planet, but only if it’s intentionally designed to be a servant for good not an engine for profit. AI's development needs to involve qualified representatives from the fields mentioned above. We also need to bear in mind the shadow side of human behavior when Gold Rush mentalities warp collective thinking. This is especially true when we are dealing with great and powerful technologies like AI. An image of “The Great and Powerful Oz” flashed through my mind in writing that last sentence and, just as with Dorothy and her companions, we too, would do well to focus on who's behind the curtain (and who is missing that needs to be there) instead of being distracted by the images being shown to us.
Trigger warning: The next bit is going to be hard for people to read because it’s a graphic illustration of the ugly ways ordinary people act when a Gold Rush mentality prevails.

Recently, I was looking for a list of birds that were hunted to extinction. Among them was the Great Auk. The Great Auk was a member of the Penguin family, whose feathers were prized for making pillows. Below is an excerpt from Wikipedia that reminds us that there are always people among us who simply don’t care what kind of harm they produce as long as they are making money:
An account by Aaron Thomas of HMS Boston from 1794 described how the bird had been slaughtered systematically until then:
If you come for their Feathers you do not give yourself the trouble of killing them, but lay hold of one and pluck the best of the Feathers. You then turn the poor Penguin adrift, with his skin half naked and torn off, to perish at his leasure. This is not a very humane method but it is the common practize. While you abide on this island you are in the constant practice of horrid cruelties for you not only skin them Alive, but you burn them Alive also to cook their Bodies with. You take a kettle with you into which you put a Penguin or two, you kindle a fire under it, and this fire is absolutely made of the unfortunate Penguins themselves. Their bodies being oily soon produce a Flame; there is no wood on the island.
What concerns me about the rush to develop various forms of AI is that the kind of callousness illustrated above is now no longer simply a matter of a few self-serving individuals but has become the raison d’être of most large corporations.
It seems likely that many of those who are in positions to fund and steer the growth and development of AI (and who will reap the early financial benefits) will treat it as another Gold Rush or Great Auk; get it out there in any form as fast as possible to make as much money as possible and ignore/externalize any damage it causes.
Bottom line for me: AI is not to be trusted until it proves itself to be truly intelligent by acting in the best interests of increasing our chances for surviving and thriving in a world that has been greatly diminished by the unintended consequences of capitalism with its boom and bust/Gold Rush/winner-take-all mentalities. I know that my opinion is unlikely to have much impact on the billions of dollars being invested in getting the next AI killer app out there. But we may want to think carefully about the “killer” part of that AI app and who might end up dead.
A Trip to Truckee, California
by Ken Homer
... where it is possible to travel back in time if you look at the right things😉




Summary of Plex: 1 March 2023
by ChatGPT
Plex: 1 March 2023 covers a variety of topics, including an upcoming virtual workshop on biometrics and digital identity, the story of the two wolves and the importance of nurturing all parts of ourselves, the unique happiness and commitment to nature found in Costa Rica, concerns about the rush to develop AI for profit and the potential negative consequences, and a trip to Truckee, California. The article also includes information about weekly hosted calls and a coalition working to eliminate the Black tax on Black colleges' infrastructure bonds.
(Bonus update edition you're reading now includes two additional items: the OGM topic call on March 9th to explore the concept of a “digital home” containing all the information collected about us, which we can manage and share as we wish; and a new map called “Toward a Collaborative Ecosystem” available on Miro, regularly updated and aims to represent organizations, networks, and projects that can be of service to the whole collaborative ecosystem.)
Thank you for reading! The next edition will be published on 15 March 2023. Email Pete with suggested submissions.
Grateful appreciation and thanks to Charles Blass, Stacey Druss, Michael Grossman, Ken Homer, Todd Hoskins, Kevin Jones, Wendy McLean, and Kaliya IdentityWoman Young for their contributions to this issue.